违法鉴定、乱鉴定超乎想象 - 全国人大立法规范后仍不足,亟需整顿和改善
违法鉴定、乱鉴定超乎想象 | 全国人大立法规范后仍不足,亟需整顿和改善
转载自
鉴定意见在我国《刑事诉讼法》中属于刑事证据的第六种类型。它对于刑案中被告人的定罪量刑起着至关重要的作用。我们在办理很多经济犯罪案件时,常会见到案件就某个专门性问题由鉴定机构出具的鉴定意见。
而这些专门性问题往往是案件事实疑点或案件难题的汇总,也常常是控、辩双方争议焦点的集合解决处。
按理说,鉴定意见在刑案中决定着他人的生命和自由,应该是非常严肃、认真、科学和规范的专门性文书。鉴定人应该具备较高的职业操守和职业道德。而实际上我国鉴定机构可谓五花八门、种类繁多,涉及到各部门的权力支配,鉴定人员素质和品德参差不齐,有的鉴定机构乱来程度超乎人的想象,只要有钱,就能鉴定,你想要什么结果,就给什么结果。在个别案件中,有的办案单位又需要这样的机构配合出具鉴定意见。因此,不规范的鉴定、违法违规鉴定、通过事后补充的鉴定,有如黑洞,猛于虎。
笔者就遇见过这样的案例,鉴定结论完全脱离客观事实,超乎人的想象。
以上两份鉴定意见,均反映出鉴定机构在背后强大势力委托方的指使和撑腰下,肆意妄为,罔顾国家有关法律规定,完全不考虑到鉴定意见会最终用向何处,会影响他人生命和自由,会否对他人造成伤害,只是图谋眼前经济利益、创收目的,“只管收钱”、“你想要什么结果,就给什么结果”的鉴定实务现状。
然而,鉴定机构及鉴定人就是钻了自己无人监督、不受法律责任追究的空子。到目前为止,除了一些在省司法厅有登记、备案的鉴定机构受到相对严格的监管外,我们很少见到鉴定机构被调查和处罚的案例,也基本没见到鉴定机构被问责的例子。
正是因为鉴定是比较专业的领域,一般的人看不懂。鉴定文书内容很多、很厚,犯罪嫌疑人在被羁押下无法看,有的辩护人没精力看、不仔细看。就算是被发现问题了,大不了公安、检察、法院不采纳。正是这样的现状,让鉴定人觉得有机可乘。
但是,任何事务都是有循环机理和内在因果的。没有监督和制衡的力量,必然就有黑暗的存在。

鉴定一词,应用非常广泛。可以是某人对自己工作、学习或劳动某个时期的总结与评定。
鉴定一词,运用在行政或司法上,是指具备专门性知识的人或具备相应能力的专业人员受某权力或管理部门委托,根据相应的证据,依据科学作出客观、公正和权威的技术性意见;可以是为了查明案情,解决案件中某个专门性问题,由侦查机关指派或聘请具有专门知识的人,就案件某专门性问题进行科学鉴别和判断的一种侦查方式。
鉴定一词,在我国1996年《刑事诉讼法》即有记录,只是前面没有“司法”二字,并且是以“鉴定结论”出现的。应该是考虑到鉴定结论过于肯定,于是在2012年《刑事诉讼法》把鉴定结论改为了“鉴定意见”。从此,鉴定意见正式登上刑事诉讼的历史舞台,成为法定诉讼的证据类型。而之所以改为“鉴定意见”,是因为鉴定人出具的结论只是鉴定人主观上的鉴别活动,其本质仍然是“意见”,在法律上属于言词证据。
正式出现“司法鉴定”一词,据目前检索,是在2005年全国人大常委会《关于司法鉴定管理问题的决定》。该《决定》开宗明义界定“司法鉴定是指在诉讼活动中鉴定人运用科学技术或者专门知识对诉讼涉及的专门性问题进行鉴别和判断并提供鉴定意见的活动”。也就是在诉讼活动中的鉴定,都纳入到司法鉴定范畴,也接受司法局登记和管理。
然而,鉴定一词能够应用到各个行业、各个领域。
不能因为法院的刑事诉讼或民事诉讼,就限制别人的鉴定活动。实际上,除了用于司法活动的鉴定意见,还有行政处罚领域出具的鉴定意见,例如:国土、自然资源、安监、水利、建设部下属的鉴定机构。以及受某单位委托或企业委托进行鉴定的意见,例如:文物鉴定、亲子鉴定、玉石鉴定等等。
鉴定领域五花八门、种类繁多,各个行业、各个行政管理部门、各个领域都有鉴定机构和鉴定人。笔者在认真了解鉴定行业后,发现其复杂程度堪比律师行业的专业分工。
(一)无论什么鉴定都有行业约束和职业要求
任何一鉴定机构,其鉴定活动都有相应的法律法规依据,以及行业的约束和职业素养,这是确保鉴定工作的科学性、客观性和公正性的前提和基础。
大同小异,鉴定意见的定义,借助于北京大学陈瑞华教授观点,所谓鉴定意见,是指鉴定人运用科学技术或者专门知识,对诉讼中涉及的专门性问题通过分析、判断形成的一种鉴别意见。
因此,鉴定基本上就是具备专业技术的人员,运用专门性知识,进行科学鉴别的活动。无论哪些鉴定,其都有法律依据和来源,鉴定人也都应该遵守最基本的法律法规和技术规范。
例如:全国人大常委会《关于司法鉴定管理问题的决定》第十二条规定,鉴定人和鉴定机构从事司法鉴定业务,应当遵守法律、法规、遵守职业道德和职业纪律,尊重科学,遵守技术操作规范。司法部《司法鉴定程序通则》(修订版)第四条,司法鉴定机构和司法鉴定人进行司法鉴定活动,应当遵守法律、法规、规章,遵守职业道德和执业纪律,尊重科学,遵守技术操作规范;第五条,司法鉴定实行鉴定人负责制度。司法鉴定人应当依法独立、客观、公正地进行鉴定,并对自己作出的鉴定意见负责。司法鉴定人不得违反规定会见诉讼当事人及其委托的人。第七条,司法鉴定人应当依据有关诉讼法和本通则规定实施回避。最高人民检察院《人民检察院鉴定规则》第二条规定,本规则所称鉴定,是指人民检察院鉴定机构及其鉴定人运用科学技术或专门知识,就案件中某些专门性问题进行鉴别和判断并出具意见的活动;第三条,鉴定工作应当遵循依法、科学、客观、公正、独立的原则。公安部《公安机关鉴定规则》第六条规定,公安机关的鉴定机构和鉴定人应当遵循合法、科学、公正、独立、及时、安全的工作原则;第九条,鉴定人应当履行以下义务:遵守国家有关法律、法规,遵守职业道德和职业纪律,遵守鉴定工作原则和鉴定技术规范,按规定妥善接收、保管、移交与鉴定有关的检材、样本和其他材料的义务。以及省级人大常委会制定的有关鉴定的规定和要求。如《北京市司法鉴定管理条例》第二条,本条例适用于从事法医类鉴定、物证类鉴定、声像资料鉴定、环境损害鉴定,以及根据诉讼需要由国务院司法行政部门最高人民法院、最高人民检察院确定的其他类司法鉴定的活动。第三条,司法鉴定遵循科学、独立、客观、公正的原则,司法鉴定机构、鉴定人依法独立从事司法鉴定受法律保护,任何组织和个人不得干涉。
(二)鉴定人应遵循基本的科学和规范
无论全国人大立法司法鉴定问题的决定,还是司法行政机关有登记和备案的鉴定机构,以及检察院与公安局内设的鉴定机构和鉴定人,还是自然资源部、国土资源部、建设部、水利部、海洋局等部门登记下辖的鉴定机构与鉴定人,都应遵循最基本的科学原理和法律规范。这些原理和规范,都有法律法规依据和来源,笔者稍微整理如下。
1.鉴定科学和客观性
鉴定应遵循科学的方法、科学的原理和科学标准。对于鉴定检材的提取、收集、保存和复制等都要符合科学规范要求,鉴定材料的数量、质量要符合鉴定的条件,鉴定的步骤符合科学性要求,鉴定的手段、方法要具备科学性、有效性、先进性,鉴定原理必须获得科学与法律的确认。如果鉴定意见的科学依据不充分,就表明其客观性不强。[1]
鉴定客观性是鉴定活动的生命,主要体现在鉴定机构和鉴定人必须秉公办案、不徇私情,不受案情、人情、私利、内外因素干扰影响导致偏离科学鉴定的轨道。鉴定必须遵守法定程序,接受法律的监督。
2.鉴定依法与独立性
鉴定活动应该遵守国家的法律、法规和规章的规定。这一规定要求鉴定主体合法,鉴定机构需经过省级以上有关机关登记批准取得相关的法定资质,鉴定人也应该是具备规定条件,获得鉴定人职业资格的自然人。鉴定程序要符合法律规范,包括鉴定的提请、决定与委托、受理、实施、补充鉴定、重新鉴定等各个环节必须符合诉讼法及相关法律法规和部门规章的规定。[2]鉴定的步骤和方法也是需经过法律确认、有效的,鉴定标准要符合国家规定的法定标准或部门标准。
鉴定活动应确保和坚持独立性原则,这是因为科学技术本身的特殊性和鉴定结论的证据属性要求所决定的。从本质来看,鉴定人的鉴定活动其实是向有关机关提供证据材料的活动,这种活动必须保持独立进行,才能有利确保鉴定结论的客观性、真实性和公正性。
例如,社会鉴定机构应该是独立的法人组织,侦查机关内设的鉴定机构应当与侦查业务部门分离;鉴定人的鉴定方案制订、鉴定的实施、鉴定结论的出具、鉴定人出庭质证等必须独立进行,任何司法机关和鉴定委托人均不得明示或暗示鉴定人如何出结论等。

虽然鉴定活动要遵守最基本的科学原理和职业规范,但是,鉴定领域鱼龙混杂程度及鉴定实际难度远比纸面上的复杂。原因是多方面的,主要是以下两个。
一方面,能够出具鉴定意见的鉴定机构涉及到各个行业、各个领域,非常广泛,业务范围存在交叉和重合的鉴定机构很多,有机构内设的鉴定机构,有社会设立的鉴定机构,有行政颁发证书的鉴定机构。部门之间的交叉及部门上下级的关系,导致监管上存在难度。
二方面,鉴定意见由于决定着案件的结果,等同于具有决定性意义的证据。因此,为了便于办案和对案件结果有话语权,这些鉴定机构的掌权部门都不愿意放弃自己的权力和利益,希望鉴定机构听信于自己。因此,使得鉴定意见即便存在一定问题,也通过“补充鉴定”或“鉴定说明”的形式给予最终采纳。相当于司法实务也给了他们违法、违规的空间。
据笔者了解,常见鉴定领域的灰色违法违规主要有:
1.超业务范围鉴定和违规转包
部分鉴定机构为了承接业务,对于超范围的相似业务也承接下来,接着自己承担一部分鉴定任务,其余部分则转包给其他无资质的鉴定机构共同来完成,在出具鉴定意见时,则由接受委托的鉴定机构统一出具一份鉴定意见。相应委托鉴定费用,也由受托的机构收取。
鉴定机构在出具鉴定意见时,名称不打上“司法鉴定”四个字,而以“评估报告”“检验报告”“评估意见”“鉴定意见”等字样出现,回避开“司法”二字,偷梁换柱,揣着明白装糊涂,认为自己不适用司法部的鉴定程序通则,而适用自己的“行业标准”,采不采纳是你的事,以此规避投诉,使投诉无门。
当有人提出质疑,并根据司法部《司法鉴定程序通则》第五条:司法鉴定实行鉴定人负责制度,司法鉴定人应当依法独立、客观、公正地进行鉴定,并对自己的鉴定意见负责。司法鉴定人不得违反规定会见诉讼当事人及委托的人;以及第十五条:司法鉴定机构不得受理委托鉴定事项超出本机构司法鉴定业务范围,进行投诉时。这家鉴定机构就会以他们在省司法厅没有登记、备案为由,不受司法部《司法鉴定程序通则》约束,不予理会。
2.违规会见诉讼当事人及其委托的人
鉴定机构本应保持独立性,不受委托人的意志干涉,但有的鉴定机构,尤其是“四大类”外鉴定的少数鉴定机构不仅会见诉讼当事人,甚至直接按委托人的意愿出具鉴定意见。即便“四大类”鉴定事项,如果委托人找到无司法资质的鉴定机构,该机构也受理,在出具鉴定意见时,则以“鉴定报告”“评估报告”出现,不写上“司法”二字,从而规避全国人大常委会的《决定》。
例如,笔者前述举例的广州海珠区某公司被指污染环境罪案,生态环境部华某环境科学研究所直接按委托人提供的文件数据作出污泥清理费用的鉴定意见。如果,遇见对方当事人向有关部门投诉鉴定机构时,该鉴定机构一样会答辩认为自己不适用司法部的程序通则,或认为委托人提供的文件数据有科学依据、切实可信,所以采纳。
3.材料缺失下接受委托出具不负责任的鉴定
部分鉴定机构在无完整检材下接受委托受理案件,中途无论是否接受新的材料,在出具鉴定意见时,特别注明:“如因材料不完整导致鉴定意见失实问题,则由委托人承担”。而委托人是公安机关,此时鉴定意见进入检察院审查起诉、法院审判阶段时,则交由公诉人、法官自主审查判断。如果当事人提出鉴定材料不完整质证意见时,则他们已有言在先,责任由委托人承担,最终质疑不了了之,同时也不影响鉴定意见的效力。
例如,广州某涉嫌组织、领导传销活动罪案件,侦查部门在未获取关键财务数据和资料的情况下,作出企业涉案具体金额的会计鉴定;在对运营模式未作详细调查的情况下把平台运营的“白积分”,直接鉴定为企业“债务”或“涉案金额”;用偷梁换柱的违法鉴定手段对来源不明的电子数据检材进行声像鉴定等。
鉴定意见属于专业领域,一般人看不懂,蹲进看守所的犯罪嫌疑人戴着手铐无法看,家属又看不到,而律师如果不认真、不负责任的也不会仔细看,看了也不一定了解专业知识,疏于提意见,因此,鉴定意见即便存在一定问题,最终也被采纳。被告人是哑巴吃黄连,当发现问题时为时已晚。

鉴定意见的本质,是为案件提供证据。无论行政案件还是司法案件,最终流向都是法院的司法诉讼活动。因此,鉴定意见的归宿仍然是刑事诉讼定罪,或民事诉讼活动定争止纷。而民事诉讼活动还好,毕竟涉及平等主体间的财产关系。但是,刑事司法活动却不一样,涉及到他人的生命和自由,责任重大。
(一)办案单位和鉴定机构双重作用力下,鉴定意见为办案单位背书
办案单位希望有什么结果,鉴定人就能够满足给什么结果,在这样的双重共向力下,鉴定意见只要出来,即便有一定的问题,也很难推翻。诉讼越是到后面,越难推翻。
但是,相当一部分鉴定机构和鉴定人没有意识到问题的严重性。很多的鉴定机构是不对外办公的,基本不接听外面打入的电话,只接受对公单位委托与合作。如果有当事人上门,没有预约不给进入办公场所,遇见投诉基本不理会。
越是不正规的鉴定机构,投诉人越难遇到有效的投诉处理。当投诉至省级司法行政机关,会以机构不在省司法厅登记、备案为由,被告知无管辖权。当投诉到授予鉴定机构证书的行政管理机关时,由于行政管理机关和鉴定机构有着千丝万缕的业务联系,是自己下辖管理单位,往往会被“高拿轻放”,基本不调查、不问责,顶多“罚酒三杯”。
加上,委托鉴定是要付出高成本的。一旦鉴定机构作出鉴定意见,就收取了高额费用。即使鉴定意见有一定问题,也是通过补充鉴定来解决问题,通常不会另行委托一家新的鉴定机构鉴定。如果要第二次委托鉴定,意味着第二次鉴定费用由谁来承担?谁都不愿意承担巨额鉴定费用。因此,有问题的鉴定意见、带病鉴定意见也就被接受了。
(二)鉴定意见决定着案件结果,犯罪嫌疑人或被告人轻易被拿捏
鉴定意见不是单纯以物证或书证反映出来的,而是集合了案件中物证、书证、证人证言,加上鉴定人用科学技术的专门知识以一定的程序和方法得出的专门性意见。在证据上,它属于言词证据。但它的证据属性和证明力显然是要大过前面的物证、书证。
“物是死的,人是活的”,物证、书证及现场情况经过人的勘查、分析和研究后,是可向自己有利的方向带节奏和出结论的。所以,为什么鉴定意见出来,有的被告人和辩护人认为明显和客观事实不符,或出入很大,但最终却难于被推翻。
鉴定意见相当于为案件提供了判决结果,也就成了办案单位的口舌和代言人。
原本鉴定机构和鉴定人出现违法违规问题是要被问责的,从现实看,鉴定意见要么被接受和采纳,要么被排除,但鉴定机构很少被追究责任。这样的实务现状,导致了鉴定机构和鉴定人一直游走于灰色地带。

考虑到鉴定问题涉及到各个行业和领域,专业非常广泛,鉴定人的工作和判断对于法律实施、司法公正起着重要的影响。各个国家都对鉴定机构都有监管和行业治理。例如,美国对鉴定机构的管理主要由美国司法部的国家执法与矫正技术中心负责统一的司法鉴定标准,对鉴定机构进行评估和认证工作,以确保其具备相应的专业能力和资质。其次,美国法庭科学协会、美国刑事技术实验室主任协会、美国法医学会等各行业协会,会制定技术标准和质量控制体系,例如建立DNA、电器、武器、毛发、车灯等数据库,为鉴定工作提供技术支持与参考,并为美国各级法院所普遍接受。美国对鉴定人管理,虽然没有统一的鉴定人资格考试考核制度,但行业协会会推荐专家名单,政府管理机构进行公告。
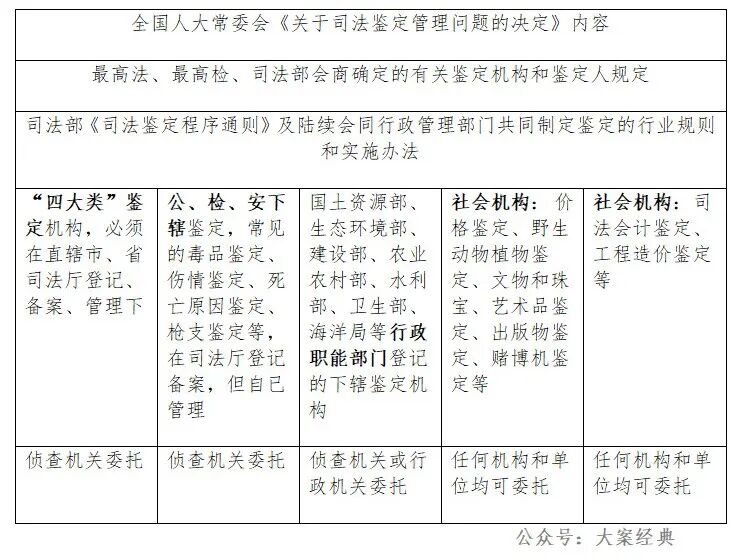
我们国家对于鉴定机构也着手进行过统一规范和整顿,2005年全国人大常委会制定了《关于司法鉴定管理问题的决定》,为规范鉴定机构做出过努力。
(一)全国人大进行了统一,把进入诉讼中的鉴定统称为“司法鉴定”
2005年2月28日,全国人大常委会通过了《关于司法鉴定管理问题的决定》,决定在开头部分及前三条,明确要求把运用于法院诉讼活动中的鉴定,统一称为“司法鉴定”,并全部交由司法行政部门对司法鉴定机构进行管理和登记、备案,以加强约束和管理。然而,全国人大常委会《决定》实际落实时,却遇到阻力和难度。
上述《决定》通过后两个月不到的2005年4月20日,公安部颁发了《关于贯彻落实〈全国人民代表大会常务委员会关于司法鉴定管理问题的决定〉进一步加强公安机关刑事科学技术工作的通知》,该《通知》认为全国人大常委会《决定》所指的司法鉴定机构和司法鉴定人,是指在诉讼中面向社会提供司法鉴定服务的鉴定人和鉴定机构。公安所属的鉴定机构和鉴定人不属于《决定》规定的“司法鉴定机构”和“司法鉴定人”的范畴,不在司法行政机关登记之列,也不再面向社会提供涉及诉讼的鉴定服务。[3]
同时,最高检也颁布了《关于贯彻落实〈全国人民代表大会常务委员会关于司法鉴定管理问题的决定〉有关工作的通知》(高检发办字[2005]11号),通知要求检察机关应全面贯彻落实全国人大常委会的决定,各级检察机关内设的鉴定机构不得面向社会接受委托从事鉴定业务,检察机关的鉴定机构和鉴定人员不得在司法行政机关登记注册从事面向社会的鉴定业务。已经登记注册的事业性质鉴定机构,如继续面向社会从事司法鉴定业务,要在10月1日前必须和人民检察院办理人、财、物上脱钩。检察机关鉴定机构可以受理:检察机关业务工作所需的鉴定、有关部门交办的鉴定、其他司法机关委托的鉴定。
因此,检察机关的内设鉴定机构一样不受司法行政机关的监管和登记之列。
同样,最高法也制定了《关于贯彻落实〈全国人民代表大会常务委员会关于司法鉴定管理问题的决定〉有关工作的通知》(法发[2005]12号),最高法的通知,与前述规定有所不同。最高法要求各级人民法院如有事业单位性质的鉴定机构,应当于2005年9月30日前停止进行鉴定工作,如需继续从事司法鉴定工作的,应当和人民法院脱钩。各级人民法院要严格遵照《决定》的相关规定,在2005年9月30日前根据省级人民政府司法行政部门审批公告的法医类、物证类、声像资料鉴定机构与人员的情况,做好委托上述鉴定的相关准备工作。
因此,全国人大常委会《决定》要求的进行诉讼程序的鉴定,统一称为“司法鉴定”,并纳入省级司法行政机关的管理和监管。但实际上,公安机关、检察院、国安内设的鉴定机构,一样沿用了“司法鉴定”字样。只是2008年11月20日,两院三部联合下发了《关于做好司法鉴定机构和司法鉴定人备案登记工作的通知》【司发通(2008)165号】。这个通知对全国人大常委会的《决定》进行了变通,要求检、公、国安所属鉴定机构和鉴定人实行所属部门的直接管理和司法行政机关备案登记相结合的管理模式。三机关管理本系统所属鉴定机构和鉴定人。司法行政机关对经三机关审查合格的所属鉴定机构和鉴定人进行备案登记。
(二)对于“四大类”鉴定,必须获得司法鉴定资质
既然对鉴定机构管理如此之难,那么司法鉴定体制改革就尝试从小到大,从易到难。全国人大常委会《决定》第二条规定,对于(一)法医类鉴定,(二)物证类鉴定,(三)声像资料鉴定,(四)根据诉讼需要由国务院司法行政部门会商最高法、最高检确定的其他应对鉴定机构和鉴定人实施登记管理的鉴定事项。国务院司法行政部门主管全国鉴定人和鉴定机构登记管理工作。各省级人民政府司法行政部门依据本决定,对鉴定人和鉴定机构登记、名册编制和公告。
按此规定,(一)(二)(三)(四)类鉴定必须得在省级司法厅进行登记、名册编制和备案,没有登记和备案的,一律不得进行鉴定活动。从而以约束鉴定权力,限定一定范围规范和整顿。
2015年12月21日,最高法、最高检、司法部《关于将环境损害司法鉴定纳入统一登记管理范围的通知》(2015-1221),为满足环境损害诉讼需要,推进生态文明建设,经研究决定,将环境损害司法鉴定纳入统一登记管理范围。至此,共有法医类、物证类、声像资料、环境损害这四大类鉴定纳入司法行政部门统一登记管理的鉴定。见下图:

接着,全国人大常委会法工委在《关于2018年备案审查工作情况的报告》中指出:根据公民审查建议,全国人大常委会法工委已向司法部发函,建议督促地方司法行政部门立即停止办理四类外鉴定机构鉴定人登记管理。2018年12月5日,司法部办公厅发布了《关于严格依法做好司法鉴定人和司法鉴定机构登记工作的通知》,要求各地司法行政机关推进四大类鉴定人鉴定机构管理登记,对于四类外鉴定机构和鉴定人不再强行进行登记管理。即四大类鉴定必须在省级司法行政机关登记、备案,否则鉴定一律违法。而从事四大类外鉴定的机构和人员,一律不再予以登记。
这也引申出一个问题,司法部制定下发了《司法鉴定执业活动投诉处理办法》第2条规定“投诉人对司法行政机关审核登记的司法鉴定机构或者司法鉴定人执业活动进行投诉,以及司法行政机关开展司法鉴定执业活动投诉处理工作,适用本办法。”这意味着,在司法行政部门登记的鉴定机构必须遵守司法部的鉴定管理办法、投诉处理办法等。但是,没在司法部登记、备案的机构,是否遵守司法部的规定呢?
笔者认为,作为鉴定机构也应该遵守司法部的规章。同时,最高法、最高检和司法部联合制定的文件也应在遵守之列。而且,对于全国人大常委会通过的《决定》对鉴定机构和鉴定人的要求内容,必须在遵守之列。

(民事领域法庭随机摇号确定鉴定机构,刑事领域审查起诉阶段后由侦查机关指定有资质机构,审查起诉阶段之前处于无序状态)
(三)四大类外鉴定,由司法部会同行业主管部门共同监管并加强职业素养
前有所述,除了全国人大常委会《决定》的四大类鉴定,还有其他很多类型的鉴定。例如:生态环境部、国土资源部、建设部、水利部、海洋局,毒品鉴定、文物鉴定、玉石鉴定等等。那么,这些四大类外鉴定机构和鉴定人如何进行监管?
全国人大常委会《决定》第二条(四)项,明确了根据诉讼需要,可由国务院司法行政部门会商最高法、最高检确定对其他鉴定机构和鉴定人实行登记管理。以及,结合最高法、最高检、司法部《关于将环境损害司法鉴定纳入统一登记管理范围的通知》,决定将环境损害司法鉴定纳入统一登记管理范围,具体环境损害司法鉴定管理的办法由司法部会同环境保护部制定。紧接着,司法部、生态环境部制定了《关于规范环境损害司法鉴定管理工作的通知》司发通(2015年)118号,对鉴定机构设置、鉴定事项、审核登记、监督管理和环境损害司法鉴定的主要领域等均作了规定。
因此,国务院司法行政部门陆续会同行业主管部门,共同制定鉴定的行业规则和实施办法,以让各行业领域的鉴定机构与鉴定人有章可循。同时,对于司法部修订的《司法鉴定程序通则》等一系列的有关鉴定管理的规章,笔者认为,虽然不在各省级司法厅登记、备案的鉴定机构,也应受司法部规章的约束。

当鉴定机构对应上级行政管理部门,例如:国土资源部、生态环境部、建设部、水利部、海洋局没有可遵循的鉴定监管规定或细则时,则应参照司法部的管理规定实施监管。
而司法行政管理部门的登记只是一种监管手段,其本身并不能决定鉴定机构及鉴定人是否具有专门性知识,实践中,能够鉴定的领域太过庞大、复杂,司法行政管理不可能全部预见到,对全部纳入登记管理也很难。例如,食品、药品鉴定、计算机、知识产权等新型领域涉及大量的科学技术和专业知识,司法实践又需要进行鉴定。[4]为此,这些不纳入登记领域鉴定机构,也是应遵循鉴定基本的科学和规范。
当然,在过去的十多年里,各省级人大常委会也通过或修正了一批司法鉴定管理的地方性法规。例如:上海市司法鉴定管理条例、重庆市司法鉴定管理条例、广东省司法鉴定管理条例等。这些司法鉴定的地方性法规也是当地鉴定机构应当遵循的依据。
需要说明的是,司法实践中,人民法院有个委托名册。这个名册对鉴定意见
结语:
鉴定意见在诉讼中属于重要的证据类型,它经常是案件事实疑点与难题的汇总,也是控、辩双方争议焦点的集合解决处。鉴定意见最终又决定着他人的生命和自由,是很严肃、认真、科学和规范的专门性活动,鉴定人应该是有着高尚的职业操守和职业道德。由于我国鉴定领域五花八门、种类繁多,并涉及到各部门的权力支配,鉴定人员品德和素质也有待提高。为此,全国人大常委会作出努力,把“四大类”纳入必须经过省级司法行政机关登记、备案和管理,“四大类”外的鉴定也应该遵守全国人大,遵守最高法、最高检和司法部的意见规定,在具体到执业纪律和职业道德上,司法部和行业主管机构均有联合下发有关的行政文件,以及各个省级人大、行政管理机关有类似的管理规范。
而法律规范终究是留存在字面上的,关键在于鉴定人和鉴定机构自觉遵守。因为,你的每一次鉴定行为,记载的文字表面上是给到委托人,却系着案件最终处理之客观、公平与正义,也决定他人生命与自由,更考验着鉴定人天理良心。
注释:
[1][2]司法鉴定要遵循哪些原则?载于“奋斗吧小考拉”,2024年8月21日。
[3]杨律:辩方自行委托司法鉴定的权利是怎么消失的,载于“一贯刑辩”,2025年3月5日。
[4]李勇:没有纳入鉴定机构名录或名册的鉴定意见能否作为定案依据,节选自《刑事证据审查三步法则》,法律出版社。
END
笔者:张元龙,北京德恒律师事务所合伙人,德恒全国刑事专业委员会副主任,北京企业法律风险防控研究会理事 兼涉企疑难案件咨询委员会首批专家,清华大学EMBA法律实务课兼职教授。

留言 58
都在搜:司法鉴定投诉处理办法
写留言
仗^素^广东2天前
![司法鉴定,质量鉴定,图片鉴定,录音鉴定 [笑脸]](../upload/202506/watermark/1749528557523971.gif)
![司法鉴定,质量鉴定,图片鉴定,录音鉴定 [笑脸]](../upload/202506/watermark/1749528557523971.gif)
![司法鉴定,质量鉴定,图片鉴定,录音鉴定 [笑脸]](../upload/202506/watermark/1749528557523971.gif)
![司法鉴定,质量鉴定,图片鉴定,录音鉴定 [笑脸]](../upload/202506/watermark/1749528557523971.gif)
![司法鉴定,质量鉴定,图片鉴定,录音鉴定 [笑脸]](../upload/202506/watermark/1749528557523971.gif)
鉴定机构把责任推给办案部门,办案部门又推责给鉴定机构。最后谁都没责任![司法鉴定,质量鉴定,图片鉴定,录音鉴定 [笑脸]](../upload/202506/watermark/1749528557523971.gif)
![司法鉴定,质量鉴定,图片鉴定,录音鉴定 [笑脸]](../upload/202506/watermark/1749528557523971.gif)
仗^素^广东2天前![司法鉴定,质量鉴定,图片鉴定,录音鉴定 [抱拳]](../upload/202506/watermark/1749528557523971.gif)
回复 胡途都有问题,都有缺陷,就看谁问题的大小,谁敢不去面对和解决![司法鉴定,质量鉴定,图片鉴定,录音鉴定 [抱拳]](../upload/202506/watermark/1749528557523971.gif)
蓝河广东2天前以市场经济为导向的鉴定,必定是以经济为中心,与公证都是一样。怎样监管?监管部门无业务知识,出了事就只能警告、罚款、撤销,但给当事人造成的不良后果和社会乱象是比警告、罚款、撤销严重!代表权威的影响公证的,都不应一推了之
姜成明湖南2天前为作者点赞!文章揭露我国鉴定领域乱象,如贵州毕节案无资质机构违规鉴定、广州污染环境案同一机构两次结论悬殊,还提及广州传销案在财务数据缺失、未详查运营模式下违规鉴定,直指鉴定机构缺乏监督、违法违规频发,呼吁亟需整顿以保障司法公正、守护当事人权益。
张德内蒙古2天前司法鉴定的乱象已经严重的干扰公正司法了,有的因违法鉴定意见而入刑。法院视鉴定意见的效力大于法律效力,一味地采信鉴定意见而导致冤假错案越来越多,请立法机关尽快主法,监督管理司法鉴定机构和司法鉴定人员己刻不容缓!!!!葛老王一王吉平(锡)重庆昨天鉴定意见应尊循行业专业标准,现在就出现检察院司法会计鉴定规则是就没有会计法,会计基础工作规范为标准内容。
不羁的风516黑龙江2天前应该抓紧制定司法鉴定法!平安中国河北昨天这个乱象那个乱象真应该早点规范规范,但一般法律人却并不会道知具体谁该履职尽责,该向谁提建议,以及如何提醒他们履职尽责1条回复
捕鲸叉广东2天前作者应该到全国人大担任职务,鉴定乱象癌症急需治疗
驼铃陕西2天前应该制定鉴定法,司法鉴定、民事鉴定、行政鉴定。财产损失、人体伤害、精神状态,非常复杂。应该立法,杜绝一切乱作为。
杨硕律师陕西昨天对司法鉴定机构确实不整顿不行了,已经到了严重危害司法公正秩序程度了。所以,应该只要存在违法鉴定,就应当吊销许可证
天高云淡新疆昨天法医学鉴定更是乱象丛生,鉴定机构私人化,为了效益弄虚作假、为所欲为
羡鱼结网北京昨天医疗损害司法鉴定更是乱象叠出!没有疾病相关科室的鉴定人在胡说八道,多因素损害只做单因素分析,美其名曰多因素分析超出委托范围。客观上,鉴定规则过于原则,对鉴定的复杂性预见不足是基本原因。司法部应该尽快以典型案例为问题导向,抓紧修改鉴定规则。
海阔天空山东昨天我遇到一个伤害案伤情鉴定连片子都看错了在检察院前提出问题 鉴定所只给开出错误更正说明,因为错过了从新鉴定的时间限制只能认罪认罚等结果了,现在的鉴定机构太可怕了根本就不负责任葛老王一王吉平(锡)重庆昨天可以申请重新鉴定海阔天空山东昨天回复 葛老王一王吉平(锡)派出所说鉴定有时间限制,得到鉴定的时候三个工作日之内有异议要提交从新鉴定的申请书,但是立案的时候派出所只给了我轻伤鉴定意见书然后让签字,并没有给鉴定书,后期找律师以后才发现鉴定书有瑕疵,但是那个时候就已经到了检察院法院一审阶段了1条回复
草斑水深 s zh山东昨天说得好!有的鉴定人就是流氓地痞!一片乌烟瘴气!
.北京2天前根据全国人大《关于司法鉴定管理问题的决定》第二条,司法行政机关只对四类鉴定进行登记,其他鉴定类别不属于司法行政机关管理范围,也不受行政规章《司法鉴定程序通则》的约束,作者不要误导大家。张元龙广东2天前
![司法鉴定,质量鉴定,图片鉴定,录音鉴定 [抱拳]](../upload/202506/watermark/1749528557523971.gif)
四大类鉴定必须进入司法厅的登记范围,受司法厅监管,但对于四大类外,也应该受《司法鉴定程序通则》的约束,文中是这个意思
2条回复美光3060江苏2天前
![司法鉴定,质量鉴定,图片鉴定,录音鉴定 [发呆]](../upload/202506/watermark/1749528557523971.gif)
云联惠案就是一个不合规的鉴定机构出具的一个最终会经不起时间考验的结论案例
狼毒吉林2天前对对葛老王一王吉平(锡)重庆昨天作者分析得对,就是该整顿
![司法鉴定,质量鉴定,图片鉴定,录音鉴定 [笑脸]](https://res.wx.qq.com/t/wx_fed/we-emoji/res/v1.3.13/assets/newemoji/Happy.png)
![司法鉴定,质量鉴定,图片鉴定,录音鉴定 [抱拳]](https://res.wx.qq.com/t/wx_fed/we-emoji/res/v1.3.13/assets/Expression/Expression_84@2x.png)
![司法鉴定,质量鉴定,图片鉴定,录音鉴定 [发呆]](https://res.wx.qq.com/t/wx_fed/we-emoji/res/v1.3.13/assets/Expression/Expression_4@2x.png)